Logo Diagrama de proceso y flujo de trabajo

Diagrama de nivel 1

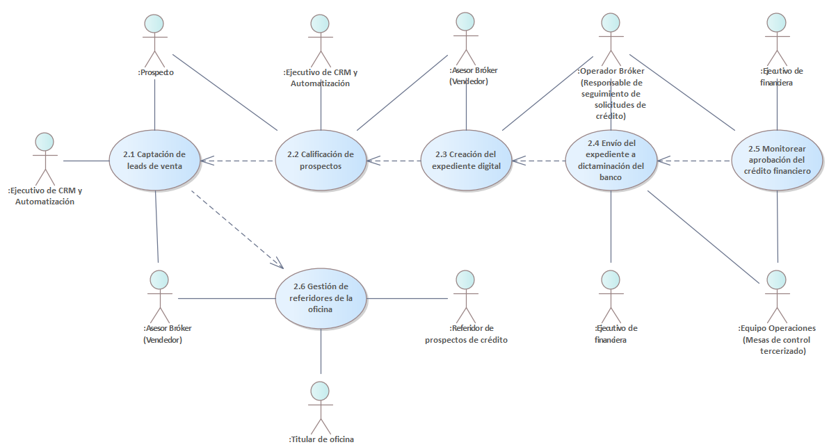
Aqui se muestran las areas que participan en este sub-proceso:

Cadena de valor 2

A continuación visualizaremos la cadena de valor 2: