Logo Diagrama de proceso y flujo de trabajo

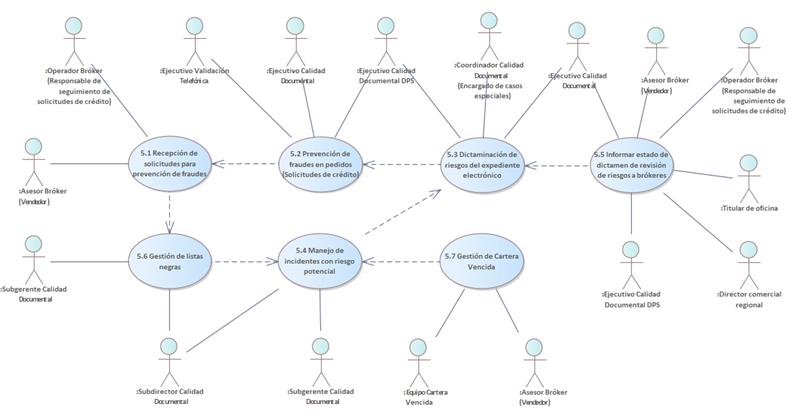
Diagrama de nivel 1

Aqui se muestran las areas que participan en este sub-proceso:

Cadena de valor 5

A continuación visualizaremos la cadena de valor 5: